
In 2010 InfoTrends End-User Workflow Survey asked this question:
Please select the top two optimized print output formats used for variable data job production.
The results clearly showed Optimized PDF at the top of the list. In the context of this survey optimized PDF simply means any PDF file that was specifically created for Variable Data Printing (VDP).
The primary goals of the PDF/VT Application Notes include:
The document was developed by the PDF/VT Competence Center of the PDF Association, in close cooperation with, and at the request of ISO TC 130 WG 2 TF 3 (PDF/VT), and with the assistance of NPES.
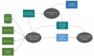
PDF/VT Application Notes supplements ISO 16612-2:2010 Graphic technology Variable data exchange Part 2: Using PDF/X-4 and PDF/X-5 (PDF/ VT-1 and PDF/VT-2). It is assumed that a reader of this application note is familiar with the PDF/VT standard, as well as the PDF and PDF/X data formats.
Martin Bailey has worked on PDF subset standards since 1994, starting with PDF/X in CGATS and then in ISO. He’s currently the UK’s primary representative to the ISO PDF/X and PDF/VT committees, amongst others. He was project editor for PDF/VT-3 and is chair of the PDF Association’s PDF/VT TWG and co-chair of the PDF TWG. In his spare time does …
Martin Bailey has worked on PDF subset standards since 1994, starting with PDF/X in CGATS and then in ISO. He’s …